4.6. LIN Module

4.6.1. Acronyms and Definitions

Abbreviation/Term

Explanation

AUTOSAR

Automotive Open System Architecture

COM

Communication

ECU

Electronic Control Unit

EcuM

ECU Manager

DEM

Diagnostic Event Manager

DET

Default Error Tracer

ISR

Interrupt Service Routine

LIN

Local Interconnect Network

MCAL

Micro Controller Abstraction Layer

MCU

Micro Controller Unit

OS

Operating System

PDU

Protocol Data Unit

PID

Protected ID

PLL

Phase-Locked Loop

RAM

Random Access Memory

RX

Reception

SCI

Serial Communication Interface

SDU

Service Data Unit

SFR

Special Function Register

SPAL

Standard Peripheral Abstraction Layer

SRS

Software Requirement Specification

SW

Software

SWS

Software Specification

TP

Transport Layer

TX

Transmission

UART

Universal Asynchronous Receiver Transmitter

XML

Extensible Markup Language

4.6.2. Introduction

This document details AUTOSAR BSW LIN module implementation

Supported AUTOSAR Release

4.3.1

Supported Configuration Variants

Post-build, Pre-Compile

Vendor ID

LIN_VENDOR_ID (44)

Module ID

LIN_MODULE_ID (82)

LIN stands For Local Interconnect Network. The LIN driver is a communication driver and is part of the micro-controller abstraction layer (MCAL). It performs the hardware access and offers a hardware independent API to the upper layer. The only upper layer, which has access to the LIN driver, is the LIN Interface.

A LIN driver can support more than one channel/Instance. This means that the LIN driver can handle one or more LIN channels as long as they are belonging to the same LIN hardware unit.

LIN MCAL AUTOSAR

Fig. 4.16 Lin MCAL AUTOSAR

4.6.3. Functional Overview

As the amount of electrical systems and components continue to grow as automobiles become more intelligent, safe, and comfortable. The growth of these components and systems demand a need for communication transceivers, to facilitate their interaction in the most advantageous way possible for manufacturers. LIN was developed to manage communication between these components and systems in an efficient and straightforward fashion, where the bandwidth and versatility of CAN was not needed; though in most instances, it is a sub-bus to the CAN bus.

LIN Overview

Fig. 4.17 LIN Overview

The LIN standard is based on the SCI (UART) serial data link format. The communication concept is single-commander/multiple-responder with a message identification for multi-cast transmission between any network nodes.

4.6.4. Hardware Features

4.6.4.1. Hardware Features supported

  • Compatibility with LIN 1.3,2.0 and 2.1 protocols

  • Configurable Baud rate up to 20 kbps

  • Two external pins: LINRX and LINTX

  • Multi-buffered receive and transmit units

  • 2^31 programmable transmission rates with 7 fractional bits

  • Wake-up on LINRX dominant level from transceiver

  • Identification masks for message filtering

  • Automatic bus idle detection

  • Capability to use Direct Memory Access (DMA) for transmit and receive data

  • Update wake-up/go to sleep

  • Automatic commander header generation

    • Programmable synchronization break field

    • Synchronization field

    • Identifier field

  • Responder Automatic Synchronization

    • Synchronization break detection

    • Optional baud rate update

    • Synchronization validation

  • Automatic wake-up support

    • Wake-up signal generation

    • Expiration times on wake-up signals

  • Error detection

    • Bit error

    • Bus error

    • No-response error

    • Checksum error

    • Synchronization field error

    • Parity error

  • 2 interrupt lines with priority encoding for:

    • Receive

    • Transmit

    • ID, error, and status

  • Support for LIN 2.0 checksum

  • Enhanced synchronizer finite state machine (FSM) support for frame processing

  • Enhanced handling of extended frames

  • Enhanced baud rate generator

4.6.4.2. Not supported Features

  • Apart from Wake up Interrupt, support for the rest of the available interrupts are disabled by the driver. Wakeup Interrupt support is enabled as per autosar requirement. For errors or status checking, Polling method is being implemented.

  • Current Transmission Abort is not supported by Hardware hence no support for transmission abort by Lin Driver.

  • Timeout is not needed by the hardware as there are no register reads in loop for timeout error to occur hence Production/TimeOut errors reporting is also not Supported.

4.6.4.3. Non compliance

Below AUTOSAR requirements are partially supported for LIN driver:

SWS_Lin_00207 : Constants, global data types and functions that are only used by LIN driver internally, are declared in Lin.c.

Partial Rejection Reason : Internal Function are also declared in Lin_Priv.h File.

SWS_Lin_00235 : Icu_DisableNotification/Icu_EnableNotification.

Partial Rejection Reason : ICU enable/disable notification is not needed as LIN IP can be accessed directly from Microcontroller/CPU Core

SWS_BSW_00042 : Detection of Development Errors: The detection and reporting of Development errors shall be performed only if the configuration parameter for detection of Development errors is set

Partial Non Compliance Reason : Few Null pointer input parameter checks are needed irrespective of Development errors is set, to handle MISRA requirement.

SWS_Lin_00209 : Lin_Wakeup: During the state transition from LIN_CH_SLEEP to LIN_CH_OPERATIONAL the LIN Driver shall ensure that the rest of the cluster is awake. This is achieved by issuing a wake-up request, forcing the bus to the dominant state for 250 μs to 5 ms

Partial Non Compliance Reason : The LIN hardware IP used in F29x has a limitation when transmitting a standard wakeup signal, which can cause the hardware to enter an undefined state. To mitigate this issue, the driver implements a workaround by using a LIN header frame with a configurable ID (LinWakeupId) instead of the standard wakeup signal. This approach conforms to the LIN 2.1 specification while avoiding the hardware limitation. The LinWakeupId parameter can be configured in the EB Tresos configurator and should be set to an unused ID in the LIN network to prevent conflicts with actual communication frames.

Below AUTOSAR requirement is rejected for LIN driver:

SWS_Lin_00074 : The function Lin_GoToSleep shall terminate ongoing frame transmission of prior transmission requests, even if the transmission is unsuccessfully completed.

Rejection Reason : Hardware limitation. Transmission Abort is not supported by Lin Hardware.

4.6.5. Source files

📦f29h85x_mcal
┣ 📂build
┣ 📂docs
┣ 📂drivers
┃ ┣ 📂BSW_Stubs
┃ ┣ 📂Can
┃ ┣ 📂Dio
┃ ┣ 📂Gpt
┃ ┣ 📂hw_include
┃ ┣ 📂Lin
┃ ┃ ┣ 📂include
┃ ┃ ┃ ┣ 📜Lin.h : Contains the APIs of the LIN driver to be used by upper layers.
┃ ┃ ┃ ┗ 📜Lin_Priv.h : LIN private header file which contains the private functions declarations, etc.
┃ ┃ ┣ 📂src
┃ ┃ ┃ ┣ 📜Lin.c : Contains the implementation of the APIs for LIN driver.
┃ ┃ ┃ ┣ 📜Lin_Irq.c : LIN interrupt source file which contains the implementation for LIN interrupts handlers.
┃ ┃ ┃ ┗ 📜Lin_Priv.c : Contains Functions that supports the APIs for LIN driver.
┃ ┃ ┗ 📜CMakeLists.txt
┃ ┣ 📂Mcal_Lib
┃ ┣ 📂Mcu
┃ ┣ 📂Port
┣ 📂examples
┣ 📂plugins
┣ 📜CMakeLists.txt
┗ 📜CMakePresets.json

LIN Header File Structure

Fig. 4.18 Lin Header File Structure

4.6.6. Module requirements

4.6.6.1. Memory Mapping

Will be added in later release

4.6.6.2. Error Handling

4.6.6.2.1. Development Error Reporting

Those errors shall be detected and fixed during development phase. In most cases, those errors are software errors. The detection of errors that shall only occur during development can be switched off for production code. Development errors are reported to the DET using the service Det_ReportError(),when enabled. The driver interface contains the MACRO declaration of the error codes to be returned.

4.6.6.3. Error codes

Type of Error

Related Error code

Value (Hex)

API service used without module initialization

LIN_E_UNINIT

0x00

API service used with an invalid or inactive channel parameter

LIN_E_INVALID_CHANNEL

0x02

API service called with invalid configuration pointer

LIN_E_INVALID_POINTER

0x03

Invalid state transition for the current state

LIN_E_STATE_TRANSITION

0x04

API service called with a NULL pointer

LIN_E_PARAM_POINTER

0x05

Timeout caused by hardware error

LIN_E_TIMEOUT

Assigned by DEM

4.6.7. Safety Mechanism

TI Diagnostic Unique Identifier

Summary

Description

LIN6

Data Parity Error Detection

Data Parity error should be detected while reception of data and LIN_RX_ERROR will be returned by Lin_GetStatus API

LIN7

Overrun Error Detection

Overrun Error should be detected while reception of data and LIN_RX_ERROR will be returned by Lin_GetStatus API

LIN8

Frame Error Detection

Frame Error should be detected while reception of data and LIN_RX_ERROR will be returned by Lin_GetStatus API

LIN9

LIN Physical Bus Error Detection

Physical Bus Error should be detected while transmission of data and LIN_TX_HEADER_ERROR will be returned by Lin_GetStatus API

LIN10

LIN No-Response Error Detection

No-Response Error should be detected while reception of data and LIN_RX_NO_RESPONSE will be returned by Lin_GetStatus API

LIN11

Bit Error Detection

Bit Error error should be detected while transmission of data and LIN_TX_ERROR will be returned by Lin_GetStatus API

LIN12

LIN Checksum Error Detection

Checksum Error should be detected while reception of data and LIN_RX_ERROR will be returned by Lin_GetStatus API

LIN13

LIN ID Parity Error Detection

LIN ID Parity Error should be detected while reception of data and LIN_RX_ERROR will be returned by Lin_GetStatus API

Note

More details of Safety Mechanisms can be found in Safety Manual.

4.6.8. Used resources

4.6.8.1. Interrupt Handling

Lin driver provides ISR for wake up detection. The interrupt vector lines to be used is configurable in Lin driver. The ISR for Wake up detection is implemented in the file Lin_Irq.c.

Lin Instance

Interrupt handler

Interrupt Line

Lin A

Lin_A_Int0ISR

Line 0

Lin A

Lin_A_Int1ISR

Line 1

Lin B

Lin_B_Int0ISR

Line 0

Lin B

Lin_B_Int1ISR

Line 1

Note

Same Interrupt Category needs to be configured in both Lin and OS Modules.

4.6.8.2. Instance support

CPU instances

Supported

CPU 1

YES

CPU 2

NO

CPU 3

NO

4.6.8.3. Hardware-Software Mapping

Below image shows LIN driver Hardware-Software mapping. For more information related to HW/SW mapping, refer the F29x Reference Manual.

LIN HW/SW Mapping

Fig. 4.19 LIN HW/SW Mapping

4.6.9. Integration description

4.6.9.1. Dependent modules

4.6.9.1.1. DET

This implementation depends on the DET in order to report development errors The detection of development errors is configurable (ON / OFF), The switch LIN_DEV_ERROR_DETECT will activate or deactivate the detection of all development errors. In development mode, the Lin module reports development error through the Det_ReportError function of module DET.

4.6.9.1.2. PORT

The Port driver configures the port pins used for the LIN driver as input or output. Hence, the Port driver has to be initialized prior to the use of LIN functions. Otherwise, LIN driver functions will exhibit undefined behavior.

4.6.9.1.3. DEM

MCU Production errors are reported to DEM ( Diagnostic Event Manager ) Module. The Lin module reports production errors to the Diagnostic Event Manager.

4.6.9.1.4. MCU

The hardware of the internal LIN hardware unit depends on the system clock, pre-scaler(s) and PLL. Hence, the length of the LIN bit timing depends on the clock settings made in module MCU. The LIN driver module will not take care of setting the registers that configure the clock, pre-scaler(s) and PLL (e.g. switching on/off the PLL) in its init functions. The MCU module must do this.

4.6.9.1.5. OS

The LIN driver uses interrupts and therefore there is a dependency on the OS, which configures the interrupt sources.

4.6.9.1.6. EcuM

The LIN driver uses WakeUp source configured by EcuM, and report the WakeUp events to EcuM module.

4.6.9.1.7. SchM

If multiple AUTOSAR runnables have access to the same Data Store Memory block, the exported AUTOSAR specification enforces data consistency by using an AUTOSAR exclusive area. With this specification, the runnables have mutually exclusive access to the per-instance memory global data, which prevents data corruption. Beside the OS, the BSW Scheduler provides functions that LIN module calls at begin and end of critical sections. This implementation requires 1 level of exclusive access to guard critical sections.

The data consistency mechanism that has to be applied to an ExclusiveArea might be domain, ECU or even project specific. The decision which mechanism has to be applied by RTE / Basic Software Scheduler is taken during ECU integration by setting the Exclusive Area configuration parameter RteExclusiveAreaImplMechanism. This parameter is an input for RTE generator. For LIN Module, data consistency and exclusive access to critical sections are required for the following sections as shown in the table below:

Exclusive Area Functions used

LIN Function calling Exclusive Area

Need for Exclusive Area

Recommended Exclusive Area Mapping

LIN_EXCLUSIVE_AREA_0

Lin_SendFrame
Lin_GoToSleep
Lin_GoToSleepInternal
Lin_Wakeup
Lin_WakeupInternal
Lin_GetStatus

To protect against multiple access for shared resources

ALL_INTERRUPT_BLOCKING : All interrupts should be blocked to ensure consistent transmission of LIN master response frames. This is important to ensure the proper transmission of master response frames, where header and response are transmitted separately and any interrupt occurring between them can affect the master response in-frame response space.

4.6.9.2. Resource Allocator

The LIN module references the Resource Allocator for device, package, and variant configuration. See the Resource Allocator Module User Guide for details on configuring device-specific settings.

4.6.9.2.1. Resource Allocator Usage Example

To allocate LINA to CPU1 using FRAME0:

  1. In the Resource Allocator configuration, create a new Lin instance allocation

  2. Set InstanceName to LINA

  3. Set Frame to FRAME0

  4. The BaseAddr will be automatically calculated as LINA_DRIVER_BASE_FRAME(0U)

Resource Allocator Configuration:
├── LinInstanceAllocation
│   ├── InstanceName: LINA
│   ├── Frame: FRAME0
│   └── BaseAddr: LINA_DRIVER_BASE_FRAME(0U)

4.6.10. Configuration

The Lin Driver implementation supports multiple configuration variants, namely Lin Post-Build config and Pre-Compile config. The driver expects generated Lin_Cfg.h to be present as input file. The associated Lin driver configuration generated source file is Lin_PBcfg.c or Lin_Cfg.c

The generated configuration files should not be modified manually. The config tool Elektrobit Tresos should be used to modify the configuration files.

Note

Refer section Getting Started with EB Tresos of Chapter MCAL Configuration and EB Tresos for more information on how to load plugin and generate the configuration files.

4.6.10.1. Migration Guide

Migration guides between module versions are detailed below.

4.6.10.1.1. v03.00.00 from v02.00.00

4.6.10.1.1.1. Key Changes
  1. Resource Allocator Based Approach

    • The LIN module now integrates with the Resource Allocator module for device, package, and variant configuration

    • LIN instance configuration parameters are now derived from the Resource Allocator

    • Available LIN instances are dynamically determined based on the device configuration in the Resource Allocator

  2. Instance Name Changes

    • LIN instance names have been updated for consistency

    • LIN_INSTANCE_A is now LIN_A

    • LIN_INSTANCE_B is now LIN_B

  3. New Configuration Parameter: LinWakeupId

    • Added new parameter LinWakeupId in LinGeneral container

    • Specifies the LIN ID used to transmit a header instead of a wakeup signal due to hardware constraints

    • Default value is 63 (0x3F)

    • Valid range: 0 to 63

  4. Parameter Rename: SysClockRef to LinSysClockRef

    • The system clock reference parameter has been renamed from SysClockRef to LinSysClockRef

    • This change improves naming consistency with other LIN parameters

4.6.10.1.1.2. Migration Steps
  1. Update Resource Allocator Configuration

    • Ensure the Resource Allocator module is configured with the appropriate device, package, and variant settings

    • Configure LIN instance allocations in the Resource Allocator before configuring the LIN module

    • Refer to the Resource Allocator Module User Guide for detailed configuration instructions

  2. Update Instance Name References

    • Search for all occurrences of LIN_INSTANCE_A and replace with LIN_A

    • Search for all occurrences of LIN_INSTANCE_B and replace with LIN_B

    • Update any code or configuration files that reference the old instance names

  3. Configure LinWakeupId Parameter

    • In EB Tresos, navigate to LinGeneral container

    • Configure the LinWakeupId parameter with an unused LIN ID in your network

    • This ID will be used for wakeup signal transmission instead of the standard wakeup signal

  4. Update SysClockRef to LinSysClockRef

    • In EB Tresos, the parameter has been automatically renamed

    • If you have any external scripts or tools referencing SysClockRef, update them to use LinSysClockRef

  5. Regenerate Configuration

    • After making all configuration changes, regenerate the configuration files using EB Tresos

  6. Rebuild Application

    • Rebuild your application with the updated configuration

4.6.10.1.2. v02.00.00 from v01.01.00 or any older versions

In version v02.00.00, the name of the generated configuration structure used to initialize the module has been changed to comply with AUTOSAR requirement TPS_ECUC_08011. In case of Post build variant, upper modules that call the Lin_Init function will need to use the new configuration structure name. For example:

/* Old code (v01.01.00 or any older versions) */
Lin_Init(&Lin_LinGlobalConfig);

/* New code (v02.00.00) */
Lin_Init(&Lin_Config);

This change ensures compliance with AUTOSAR naming conventions.

To successfully migrate to v02.00.00, update any upper module that references the configuration structures to use the new structure name.

4.6.10.2. Configuration Precautions

User should pass the configuration input only from EB Tresos tool. Manual changes in input config files might lead to unexpected behavior.

Note

More details related to Configuration precautions can be found in Safety Manual.

4.6.10.3. Configuration Parameters

4.6.10.4. LinDemEventParameterRefs

Item

Name

LinDemEventParameterRefs

Description

Reference to the DemEventParameter which shall be issued when the error “Timeout caused by hardware error” has occurred. If the reference is not configured the error shall be reported as DET error.

Post-build-variant-multiplicity

false

Multiplicity-Configuration-Class

Post-Build Time

VARIANT-POST-BUILD

Pre-Compile Time

VARIANT-PRE-COMPILE

Origin

AUTOSAR_ECUC

Post-Build-Variant-Value

false

Value-Configuration-Class

Post-Build-Time

VARIANT-POST-BUILD

Pre-Compile-Time

VARIANT-PRE-COMPILE

4.6.10.5. LinGeneral

This container contains the parameters related to each LIN Driver Unit.

4.6.10.5.1. LinIndex

Item

Name

LinIndex

Description

Specifies the InstanceId of this module instance. If only one instance is present it shall have the Id 0.

Origin

AUTOSAR_ECUC

Post-Build-Variant-Value

false

Value-Configuration-Class

Post-Build-Time

VARIANT-POST-BUILD

Pre-Compile-Time

VARIANT-PRE-COMPILE

Default-value

0

Max-value

1

Min-value

0

4.6.10.5.2. LinTimeoutDuration

Item

Name

LinTimeoutDuration

Description

Specifies the maximum number of loops for blocking function until a timeout is raised in short term wait loops

Origin

AUTOSAR_ECUC

Post-Build-Variant-Value

false

Value-Configuration-Class

Post-Build-Time

VARIANT-POST-BUILD

Pre-Compile-Time

VARIANT-PRE-COMPILE

Default-value

65535

Max-value

65535

Min-value

0

4.6.10.5.3. LinWakeupId

Item

Name

LinWakeupId

Description

Specifies the LIN ID used to transmit a header instead of a wakeup signal due to hardware constraints. The hardware enters an undefined state when a standard wakeup signal is transmitted. To mitigate this limitation, an unused header frame is utilized as the wakeup signal, which conforms to the LIN2.1 specification

Origin

Texas Instruments

Post-Build-Variant-Value

false

Value-Configuration-Class

Post-Build-Time

VARIANT-POST-BUILD

Pre-Compile-Time

VARIANT-PRE-COMPILE

Default-value

63

Max-value

63

Min-value

0

4.6.10.5.4. LinDevErrorDetect

Item

Name

LinDevErrorDetect

Description

Switches the development error detection and notification on or off.

Origin

AUTOSAR_ECUC

Post-Build-Variant-Value

false

Value-Configuration-Class

Post-Build-Time

VARIANT-POST-BUILD

Pre-Compile-Time

VARIANT-PRE-COMPILE

Default-value

false

4.6.10.5.5. LinVersionInfoApi

Item

Name

LinVersionInfoApi

Description

Switches the Lin_GetVersionInfo function ON or OFF.

Origin

AUTOSAR_ECUC

Post-Build-Variant-Value

false

Value-Configuration-Class

Post-Build-Time

VARIANT-POST-BUILD

Pre-Compile-Time

VARIANT-PRE-COMPILE

Default-value

false

4.6.10.5.6. LinSysClockRef

Item

Name

LinSysClockRef

Description

Reference to the SYSTEM clock source configuration, which is set in the MCU driver configuration.

Origin

Texas Instruments

Post-Build-Variant-Value

true

Value-Configuration-Class

Post-Build-Time

VARIANT-POST-BUILD

Pre-Compile-Time

VARIANT-PRE-COMPILE

4.6.10.6. LinGlobalConfig

This container contains the global configuration parameter of the Lin driver.

4.6.10.6.1. LinChannel

This container contains the configuration (parameters) of the LIN Controller(s).

4.6.10.6.1.1. LinChannelBaudRate

Item

Name

LinChannelBaudRate

Description

Specifies the baud rate of the LIN channel

Origin

AUTOSAR_ECUC

Post-Build-Variant-Value

true

Value-Configuration-Class

Post-Build-Time

VARIANT-POST-BUILD

Pre-Compile-Time

VARIANT-PRE-COMPILE

Default-value

1000

Max-value

20000

Min-value

1000

4.6.10.6.1.2. LinChannelId

Item

Name

LinChannelId

Description

Identifies the LIN channel. Replaces LIN_CHANNEL_INDEX_NAME from the LIN SWS.

Origin

AUTOSAR_ECUC

Post-Build-Variant-Value

false

Value-Configuration-Class

Post-Build-Time

VARIANT-POST-BUILD

Pre-Compile-Time

VARIANT-PRE-COMPILE

Default-value

0

Max-value

1

Min-value

0

4.6.10.6.1.3. LinLoopbackMode

Item

Name

LinLoopbackMode

Description

Select loopback mode to be used for this Lin instance.

Origin

Texas Instruments

Post-Build-Variant-Value

false

Value-Configuration-Class

Post-Build-Time

VARIANT-POST-BUILD

Pre-Compile-Time

VARIANT-PRE-COMPILE

Default-value

LIN_LOOPBACK_DISABLED

Range

LIN_LOOPBACK_DISABLED
LIN_LOOPBACK_INTERNAL
LIN_LOOPBACK_EXTERNAL

4.6.10.6.1.4. LinChannelWakeupSupport

Item

Name

LinChannelWakeupSupport

Description

Specifies if the LIN hardware channel supports wake up functionality

Origin

AUTOSAR_ECUC

Post-Build-Variant-Value

false

Value-Configuration-Class

Post-Build-Time

VARIANT-POST-BUILD

Pre-Compile-Time

VARIANT-PRE-COMPILE

Default-value

False

4.6.10.6.1.5. LinISRType

Item

Name

LinISRType

Description

Select ISR type to be used for this Lin instance.

Origin

Texas Instruments

Post-Build-Variant-Value

false

Value-Configuration-Class

Post-Build-Time

VARIANT-POST-BUILD

Pre-Compile-Time

VARIANT-PRE-COMPILE

Default-value

LIN_ISR_CAT2

Range

LIN_ISR_CAT1_RTINT
LIN_ISR_CAT1_INT
LIN_ISR_CAT2

4.6.10.6.1.6. LinInterruptLineSelect

Item

Name

LinInterruptLineSelect

Description

Select interrupt line to be used for this Lin instance.

Origin

Texas Instruments

Post-Build-Variant-Value

false

Value-Configuration-Class

Post-Build-Time

VARIANT-POST-BUILD

Pre-Compile-Time

VARIANT-PRE-COMPILE

Default-value

LIN_INTERRUPT_LINE_NUM_0

Range

LIN_INTERRUPT_LINE_NUM_0
LIN_INTERRUPT_LINE_NUM_1

4.6.10.6.1.7. LinInstance

Item

Name

LinInstance

Description

Reference to the LIN Instance.

Origin

Texas Instruments

Post-Build-Variant-Value

false

Value-Configuration-Class

Post-Build-Time

VARIANT-POST-BUILD

Pre-Compile-Time

VARIANT-PRE-COMPILE

4.6.10.6.1.8. LinChannelEcuMWakeupSource

Item

Name

LinChannelEcuMWakeupSource

Description

This parameter contains a reference to the Wakeup Source for this controller as defined in the ECU State Manager.

Multiplicity-Configuration-Class

Post-Build Time

VARIANT-POST-BUILD

Pre-Compile Time

VARIANT-PRE-COMPILE

Origin

AUTOSAR_ECUC

Post-build-variant-multiplicity

false

Post-Build-Variant-Value

false

Value-Configuration-Class

Post-Build-Time

VARIANT-POST-BUILD

Pre-Compile-Time

VARIANT-PRE-COMPILE

4.6.10.6.1.9. LinClockRef

Item

Name

LinClockRef

Description

Reference to the LIN clock source configuration, which is set in the MCU driver configuration.

Origin

AUTOSAR_ECUC

Post-Build-Variant-Value

true

Value-Configuration-Class

Post-Build-Time

VARIANT-POST-BUILD

Pre-Compile-Time

VARIANT-PRE-COMPILE

4.6.10.6.2. LinBaudrateConfig

This container contains the baudrate configuration parameter of the Lin driver.

4.6.10.6.2.1. LinChannelPrescalar

Item

Name

LinChannelPrescalar

Description

Prescalar to derive LINCLK from VCLK

Origin

Texas Instruments

Post-Build-Variant-Value

true

Value-Configuration-Class

Post-Build-Time

VARIANT-POST-BUILD

Pre-Compile-Time

VARIANT-PRE-COMPILE

Default-value

0.0

Max-value

1.6777215E7

Min-value

0.0

Refer AUTOSAR_SWS_LINDriver section: 10 Configuration specification for configuration parameters details

4.6.10.7. Steps To Configure Lin Module

  1. Open EB Tresos configurator tool and load Port, Mcu, EcuM, Os, Dem and Lin modules.

  2. Open PORT module plugin and configure required pins as LINTX, LINRX.

  3. Open Mcu and Dem Module to Configure Lin Clock and Dem Error for Mcu and Lin.

  4. Open EcuM Module and Configure the Wakeup source for Lin Wakeup.

  5. Open LIN module plugin, Select the Config Variant (Pre-compile/Post-Build).

  6. In LIN module plugin configure required parameters.

  7. Save the configuration and generate the configuration.

4.6.11. Examples

The example application demonstrates use of Lin module, the list below identifies key steps performed in the examples.

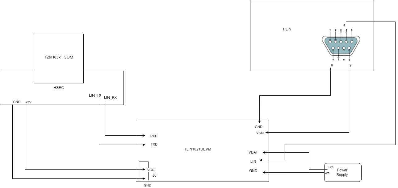
4.6.11.1. Hardware Setup Required

  • Since there is no inbuilt transceiver, external transceiver needs to be connected. Users can use TLIN1021DEVM as external transceiver.

  • Refer to the documentation or user manual of the PLIN device and TLIN1021DEVM.

  • For reference, user can follow the connection as per the following image.

LIN External Hardware Setup Required

Fig. 4.20 LIN External Hardware Setup Required

  • Open the PLIN configuration software on your PC. The software is usually provided by the manufacturer of the PLIN device.

  • Establish connection between the software and the PLIN using the “Connect” option.

  • Set the baud rate to 9600 and select mode as Slave.

  • Ensure all connections are secure and properly plugged into their respective connectors on both the PLIN device and the board.

  • While running Lin_Example_SendData example, make sure to configure the LIN frames 20h and 30h as Publisher in the PLIN configuration software.

4.6.11.2. Lin_Example_Init_Sleep_Wakeup

4.6.11.2.1. Overview Of Lin_Example_Init_Sleep_Wakeup

  • Lin_Example_Init_Sleep_Wakeup

    • EcuM_Init()

      • Initializes clock to 200 MHz using Mcu_Init()

      • Initializes Lin Tx and Rx Pins, and UART Pins using Port_Init()

    • Lin_Init will Initializes the Lin Driver on LINA instance.

    • Lin_CheckWakeUp_and_Sleep_Internal

      • Lin_GoToSleepInternal will move the Lin module to internal sleep.

      • Lin_WakeupInternal will wake up Lin module from internal sleep.

    • Lin_CheckWakeUp_and_Sleep

      • Lin_GoToSleep will send Lin module to sleep by sending Go to sleep command on Lin Bus

      • Lin_Wakeup will move Lin Module to wake up state by sending Wake up command on Lin Bus

    • Lin_GetStatus will return the current status of the Lin Driver

4.6.11.2.2. Setup required to run Lin_Example_Init_Sleep_Wakeup

  • Install Code Composer Studio(CCS) latest version

  • Install latest C29 compiler

4.6.11.2.3. How to run Lin_Example_Init_Sleep_Wakeup

  • Open CCS and import Lin Example

  • Build project and start debug project

4.6.11.2.4. Sample Log of Lin_Example_Init_Sleep_Wakeup

LIN Driver Sample Application: Lin Init Sleep WakeUp - Starts!!!

---------------------------------------------------------------

Test 1: Get Version info for Lin
API Lin_GetVersionInfo executed successfully
 LIN MCAL Version Info
 ---------------------
 Vendor ID           : 44
 Module ID           : 82
 SW Major Version    : 3
 SW Minor Version    : 0
 SW Patch Version    : 0
 
---------------------------------------------------------------

Test 2: Initialization of Lin Module
Initialization of LIN Module is Success !!!
---------------------------------------------------------------

Test 3: Lin Module : Internal Sleep
Lin going to internal Sleep is Success !!!
---------------------------------------------------------------

Test 4: Lin Module : Wakeup from Internal Sleep - Wakeup Internal
Lin Waking up from Internal Sleep by LinWakeupInternal API is Success !!!
---------------------------------------------------------------

Test 5: Lin Module : Sleep
Sending Go To Sleep Command on Lin Bus...
Lin Go to Sleep Command is sent on Lin Bus !!!
Lin going to Sleep is Success !!!
---------------------------------------------------------------

Test 6: Lin Module : Wakeup from Sleep - Lin Wakeup
Lin WakeUp Command is sent on Lin Bus !!!
Lin Waking up from Sleep by LinWakeup API is Success !!!
---------------------------------------------------------------

---------------------------------------------------------------
LIN Example Init Sleep WakeUp Run FINISHED 
---------------------------------------------------------------

4.6.11.3. Lin_Example_SendData

4.6.11.3.1. Overview Of Lin_Example_SendData

  • Lin_Example_SendData

    • EcuM_Init()

      • Initializes clock to 200 MHz using Mcu_Init()

      • Initializes Lin Tx and Rx Pins, and UART Pins using Port_Init()

    • Lin_Init and Lin_WakeupInternal Will initialize the Lin Module and will update the channel state to active

    • LinSendFrame_Master_Response will Send header and data to Slave 1.

    • LinSendFrame_Slave_Response will send header and expects data from Slave 1.

    • LinSendFrame_Slave_To_Slave will send header ( Slave 1 will send data to Slave 2 ).

4.6.11.3.2. Setup required to run Lin_Example_SendData

  • Install Code Composer Studio(CCS) latest version

  • Install latest C29 compiler

  • Install PLIN tool to configure as Slaves.

4.6.11.3.3. How to run Lin_Example_SendData

  • Open CCS and import Lin Example

  • Build project and start debug project

  • Data On Lin Bus can be seen on PLIN Tool

4.6.11.3.4. Sample Log of Lin_Example_SendData

LIN Driver Sample Application: Lin Send Data - Starts!!!

---------------------------------------------------------------

Initialization of LIN Module is Success !!!
LIN Module Wake Up Internal. Ready to Send data on Lin Bus !!!

---------------------------------------------------------------

Test 1: Lin Send data : LIN Master Response !!!

Started Sending Data on Lin Bus For ID : 0x47
Data Sent : 0x11
Started Sending Data on Lin Bus For ID : 0x8
Data Sent : 0x34
Started Sending Data on Lin Bus For ID : 0x49
Data Sent : 0x56
Started Sending Data on Lin Bus For ID : 0xca
Data Sent : 0x78
Started Sending Data on Lin Bus For ID : 0x8b
Data Sent : 0x9a
Started Sending Data on Lin Bus For ID : 0x4c
Data Sent : 0xab
Started Sending Data on Lin Bus For ID : 0xd
Data Sent : 0xcd
Started Sending Data on Lin Bus For ID : 0x8e
Data Sent : 0xef
Finished Sending Data on Lin Bus
Lin Send data : LIN Master Response PASSED!!
---------------------------------------------------------------

---------------------------------------------------------------

Test 2: Lin Send data : LIN Slave Response !!!

Started Sending Header on Lin Bus For ID : 0x20
Waiting For Slave to send the data...
Started receiving Data from Slave...
Data Received : 0x11
Data Received : 0x22
Data Received : 0x11
Data Received : 0x22
Data Received : 0x11
Data Received : 0x22
Data Received : 0x11
Data Received : 0x22
Finished Receiving Data
Lin Send data : LIN Slave Response PASSED!!
---------------------------------------------------------------

---------------------------------------------------------------

Test 3: Lin Send data : LIN Slave To Slave !!!

Started Sending Header on Lin Bus For ID : 0xf0
Sent Header on Bus for Slave 1 to send data to Slave 2
Lin Send data : LIN Slave To Slave PASSED!!
---------------------------------------------------------------

---------------------------------------------------------------
LIN Send Data Application - Master_Response, Slave_Response, Slave_To_Slave PASSED
---------------------------------------------------------------

4.6.11.4. Lin_Example_Sleep_Wakeup_Interrupt

4.6.11.4.1. Overview Of Lin_Example_Sleep_Wakeup_Interrupt

  • Lin_Example_Sleep_Wakeup_Interrupt

    • EcuM_Init()

      • Initializes clock to 200 MHz using Mcu_Init()

      • Initializes Lin Tx and Rx Pins, and UART Pins using Port_Init()

    • Lin_Init will initialize the Lin Module

    • Lin_CheckWakeUp_and_Sleep

      • Lin_GoToSleep will send go to sleep command to Lin Bus. Lin state is SLEEP.

      • Waits for Wake Up pulse for WakeUp Interrupt to trigger. ( Need to send wakeup pulse on LIN BUS )

      • Lin_CheckWakeup will check if wake up request has been received.

    • Lin_GetStatus will check if after wake up channel state is again Operational i.e. Wake Up success.

4.6.11.4.2. Setup required to run Lin_Example_Sleep_Wakeup_Interrupt

  • Install Code Composer Studio(CCS) latest version

  • Install latest C29 compiler

  • Install PLIN tool to configure as Slave.

4.6.11.4.3. How to run Lin_Example_Sleep_Wakeup_Interrupt

  • Open CCS and import Lin Example

  • Build project and start debug project

  • Send wakeup pulse from PLIN Tool when lin is in sleep

4.6.11.4.4. Sample Log of Lin_Example_Sleep_Wakeup_Interrupt

LIN Driver Sample Application: Lin Sleep WakeUp Interrupt - Starts!!!

---------------------------------------------------------------

Initialization of LIN Module is Success !!!

LIN Module Going to Sleep. Sending Go to Sleep Command On Bus..
LIN Module Successfully Went to Sleep Mode. 

---------------------------------------------------------------

Trigger WakeUp Pulse on Lin Bus to Wakeup Lin Module
Waiting for WAKE UP INTERRUPT on Bus...
LinIf_CheckWakeup Detected WakeUp Pulse on Lin Bus !!!
Lin Module Wake Up from Sleep by WakeUp Interrupt is Success !!!

---------------------------------------------------------------
LIN Example Application - Wake Up Interrupt PASSED !!!
---------------------------------------------------------------

4.6.11.5. File Structure

📦f29h85x_mcal
┣ 📂build
┣ 📂docs
┣ 📂drivers
┣ 📂examples
┃ ┣ 📂AppUtils
┃ ┣ 📂Can
┃ ┣ 📂DeviceSupport
┃ ┣ 📂Dio
┃ ┣ 📂Gpt
┃ ┣ 📂Lin
┃ ┃ ┣ 📂Lin_Example_Init_Sleep_Wakeup
┃ ┃ ┃ ┣ 📂CCS
┃ ┃ ┃ ┃ ┗ 📜Lin_Example_Init_Sleep_Wakeup.projectspec
┃ ┃ ┃ ┣ 📂Lin_Example_Init_Sleep_Wakeup_Config
┃ ┃ ┃ ┃ ┣ 📂config
┃ ┃ ┃ ┃ ┃ ┣ 📜Dem.xdm
┃ ┃ ┃ ┃ ┃ ┣ 📜EcuM.xdm
┃ ┃ ┃ ┃ ┃ ┣ 📜Lin.xdm : Generated EB Tresos config file in .xdm format
┃ ┃ ┃ ┃ ┃ ┣ 📜Mcu.xdm
┃ ┃ ┃ ┃ ┃ ┣ 📜Os.xdm
┃ ┃ ┃ ┃ ┃ ┗ 📜Port.xdm
┃ ┃ ┃ ┃ ┣ 📂include
┃ ┃ ┃ ┃ ┃ ┣ 📜Dem_Cfg.h
┃ ┃ ┃ ┃ ┃ ┣ 📜EcuM_Cfg.h
┃ ┃ ┃ ┃ ┃ ┣ 📜Lin_Cfg.h : Contains the generated pre-compiler configuration header
┃ ┃ ┃ ┃ ┃ ┣ 📜Mcu_Cfg.h
┃ ┃ ┃ ┃ ┃ ┣ 📜Os_Cfg.h
┃ ┃ ┃ ┃ ┃ ┗ 📜Port_Cfg.h
┃ ┃ ┃ ┃ ┣ 📂src
┃ ┃ ┃ ┃ ┃ ┣ 📜Dem_Cfg.c
┃ ┃ ┃ ┃ ┃ ┣ 📜EcuM_Cfg.c
┃ ┃ ┃ ┃ ┃ ┣ 📜Lin_PBcfg.c : Contains the Post build configuration parameters
┃ ┃ ┃ ┃ ┃ ┣ 📜Mcu_PBcfg.c
┃ ┃ ┃ ┃ ┃ ┣ 📜Os_Cfg.c
┃ ┃ ┃ ┃ ┃ ┗ 📜Port_PBcfg.c
┃ ┃ ┃ ┃ ┗ 📜CMakeLists.txt
┃ ┃ ┃ ┣ 📜CMakeLists.txt
┃ ┃ ┃ ┗ 📜Lin_Example_Init_Sleep_Wakeup.c : Int Sleep Wakeup Example application for Lin
┃ ┃ ┣ 📂Lin_Example_SendData
┃ ┃ ┃ ┣ 📂CCS
┃ ┃ ┃ ┃ ┗ 📜Lin_Example_SendData.projectspec
┃ ┃ ┃ ┣ 📂Lin_Example_SendData_Config
┃ ┃ ┃ ┃ ┣ 📂config
┃ ┃ ┃ ┃ ┃ ┣ 📜Dem.xdm
┃ ┃ ┃ ┃ ┃ ┣ 📜EcuM.xdm
┃ ┃ ┃ ┃ ┃ ┣ 📜Lin.xdm : Generated EB Tresos config file in .xdm format
┃ ┃ ┃ ┃ ┃ ┣ 📜Mcu.xdm
┃ ┃ ┃ ┃ ┃ ┣ 📜Os.xdm
┃ ┃ ┃ ┃ ┃ ┗ 📜Port.xdm
┃ ┃ ┃ ┃ ┣ 📂include
┃ ┃ ┃ ┃ ┃ ┣ 📜Dem_Cfg.h
┃ ┃ ┃ ┃ ┃ ┣ 📜EcuM_Cfg.h
┃ ┃ ┃ ┃ ┃ ┣ 📜Lin_Cfg.h : Contains the generated pre-compiler configuration header
┃ ┃ ┃ ┃ ┃ ┣ 📜Mcu_Cfg.h
┃ ┃ ┃ ┃ ┃ ┣ 📜Os_Cfg.h
┃ ┃ ┃ ┃ ┃ ┗ 📜Port_Cfg.h
┃ ┃ ┃ ┃ ┣ 📂src
┃ ┃ ┃ ┃ ┃ ┣ 📜Dem_Cfg.c
┃ ┃ ┃ ┃ ┃ ┣ 📜EcuM_Cfg.c
┃ ┃ ┃ ┃ ┃ ┣ 📜Lin_PBcfg.c : Contains the Post build configuration parameters
┃ ┃ ┃ ┃ ┃ ┣ 📜Mcu_PBcfg.c
┃ ┃ ┃ ┃ ┃ ┣ 📜Os_Cfg.c
┃ ┃ ┃ ┃ ┃ ┗ 📜Port_PBcfg.c
┃ ┃ ┃ ┃ ┗ 📜CMakeLists.txt
┃ ┃ ┃ ┣ 📜CMakeLists.txt
┃ ┃ ┃ ┗ 📜Lin_Example_SendData.c : Send Data Example application for Lin
┃ ┃ ┗ 📂Lin_Example_Sleep_Wakeup_Interrupt
┃ ┃ ┃ ┣ 📂CCS
┃ ┃ ┃ ┃ ┗ 📜Lin_Example_Sleep_Wakeup_Interrupt.projectspec
┃ ┃ ┃ ┣ 📂Lin_Example_Sleep_Wakeup_Interrupt_Config
┃ ┃ ┃ ┃ ┣ 📂config
┃ ┃ ┃ ┃ ┃ ┣ 📜Dem.xdm
┃ ┃ ┃ ┃ ┃ ┣ 📜EcuM.xdm
┃ ┃ ┃ ┃ ┃ ┣ 📜Lin.xdm : Generated EB Tresos config file in .xdm format
┃ ┃ ┃ ┃ ┃ ┣ 📜Mcu.xdm
┃ ┃ ┃ ┃ ┃ ┣ 📜Os.xdm
┃ ┃ ┃ ┃ ┃ ┗ 📜Port.xdm
┃ ┃ ┃ ┃ ┣ 📂include
┃ ┃ ┃ ┃ ┃ ┣ 📜Dem_Cfg.h
┃ ┃ ┃ ┃ ┃ ┣ 📜EcuM_Cfg.h
┃ ┃ ┃ ┃ ┃ ┣ 📜Lin_Cfg.h : Contains the generated pre-compiler configuration header
┃ ┃ ┃ ┃ ┃ ┣ 📜Mcu_Cfg.h
┃ ┃ ┃ ┃ ┃ ┣ 📜Os_Cfg.h
┃ ┃ ┃ ┃ ┃ ┗ 📜Port_Cfg.h
┃ ┃ ┃ ┃ ┣ 📂src
┃ ┃ ┃ ┃ ┃ ┣ 📜Dem_Cfg.c
┃ ┃ ┃ ┃ ┃ ┣ 📜EcuM_Cfg.c
┃ ┃ ┃ ┃ ┃ ┣ 📜Lin_PBcfg.c : Contains the Post build configuration parameters
┃ ┃ ┃ ┃ ┃ ┣ 📜Mcu_PBcfg.c
┃ ┃ ┃ ┃ ┃ ┣ 📜Os_Cfg.c
┃ ┃ ┃ ┃ ┃ ┗ 📜Port_PBcfg.c
┃ ┃ ┃ ┃ ┗ 📜CMakeLists.txt
┃ ┃ ┃ ┣ 📜CMakeLists.txt
┃ ┃ ┃ ┗ 📜Lin_Example_Sleep_Wakeup_Interrupt.c : Wakeup Interrupt Example application for Lin
┣ 📂plugins
┣ 📜CMakeLists.txt
┗ 📜CMakePresets.json