C2000Ware Digital Power SDK  5.03.00.00
TIDM-SOLAR-DCDC - Two-phase Interleaved MPPT DC-DC Boost and Half-Bridge LLC DC-DC Converter

← Back to Reference Designs Overview

Target Applications

  • Micro inverter
  • Single phase string inverter
  • Three Phase String Inverter

Features & Specification

  • MPPT DC/DC converter with rated panel (string) voltage of 200V
  • Max Power rating of 500W at 400V DC
  • 100kHz PWM frequency for the DC/DC boost
  • 50kHz sampling frequency for current and voltage loop control
  • Over-voltage protection

Description

This TIDM-SOLAR-DCDC reference design demonstrates full digital control of MPPT DC/DC stage of a Solar Inverter system using a High Voltage Isolated Solar MPPT Development Kit (TMDSHVMPPTKIT).

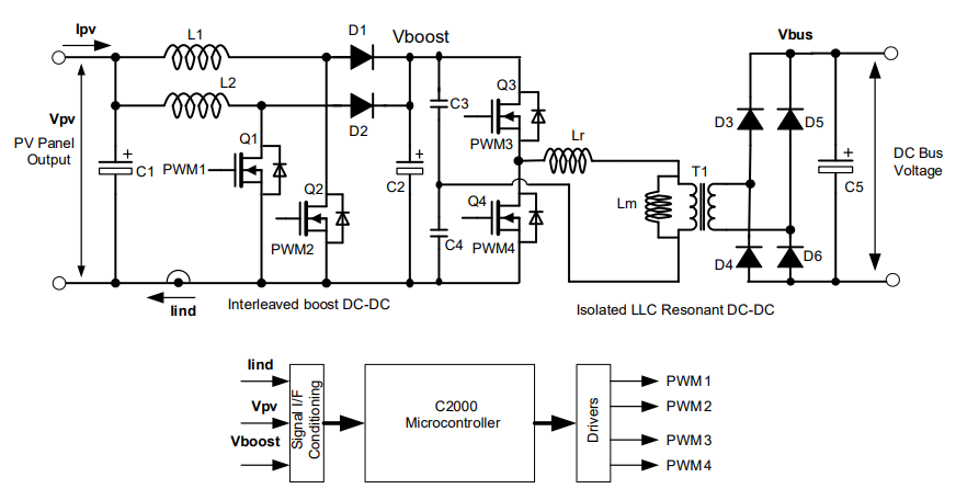
The complete DC/DC stage consists of 2-ph interleaved boost converter cascaded with an isolated half bridge LLC resonant converter. The DC-DC converter draws dc current from the PV panel such that the panel operates at its maximum power transfer point in order to deliver maximum energy to the downstream DC/AC Inverter.

A C2000™ TMS320F280049C real-time MCU with its on-chip PWM, ADC and analog comparator modules is able to implement complete digital control and integrated protection for such a MPPT DC/DC stage.

TIDM-SOLAR-DCDC hardware (TMDSHVMPPTKIT)
TIDM-SOLAR-DCDC Block Diagram

Relevant Links

Useful links regarding the refer=ence design are provided below:

Note
To import and evaulate CCS project using the button above, please access the current page via Resource Explorer from Code Composer Studio (CCS), or CCS Cloud. (go to CCS->View->Resource Explorer)

Steps to Run the Example

  • It's strongly recommended to first read through the User Guide/Software Guide for any specific setup instructions and hazard warnings before proceeding.
  • To import CCS projects, either import via the button above or mannually select the file directory where this solutions resides.
  • Build the project within the CCS project menu, then launch a CCS debug session and run the executable.

Release Notes

Shown below lists all the software revision history for this reference design:

Software Version SDK Release Changelog
v1.00.00 4.03.00.00 First release, on F28004x devices in C2000Ware Digital Power SDK

Hardware design files

For EVM design files such as schematics, BOM, PCB layouts & assembly files, please visit TI design webpage from the link above.

Help and Support

For additional help and support, please visit TI E2E™ design support forums